NDP36501
  • NDP36501NDP36501

NDP36501

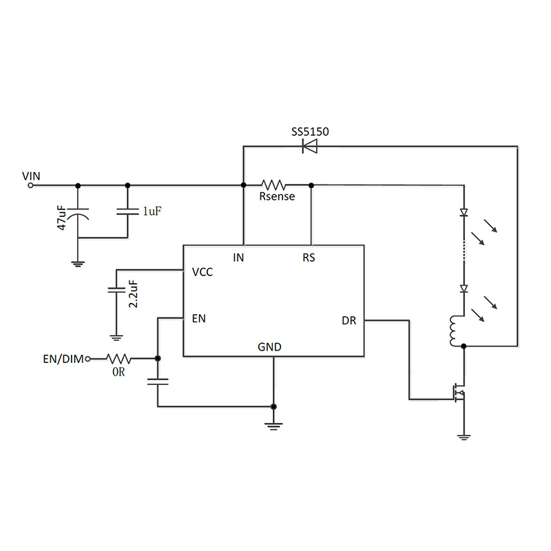
NDP36501 etkili bir kademeli kontrol cihazıdır. 6V ila 60V geniş giriş çalışma voltajı aralığıyla, yüksek parlaklıktaki LED'lere güç sağlamak için Sürekli akım modunu (CCM) kullanır.

Talep Gönder

Ürün Açıklaması

PWM/analog karartma DCDC denetleyici çipi


NDP36501 etkili bir kademeli kontrol cihazıdır. 6V ila 60V geniş giriş çalışma voltajı aralığıyla, yüksek parlaklıktaki LED'lere güç sağlamak için Sürekli akım modunu (CCM) kullanır. NDP36501, harici bir yüksek taraf akım algılama direncinden gelen geri bildirim yoluyla LED akımını hassas bir şekilde ayarlamak için bir histerezis kontrol yapısı kullanır.


Bu kontrol yöntemi, döngü dengelemesi olmadan devre stabilitesini ve hızlı yanıt süresini optimize edebilir. 200mV'lik düşük ortalama geri besleme voltajı, güç kaybını azaltır ve dönüştürücünün verimliliğini artırır. NDP36501, EN/DIM pinleri aracılığıyla PWM ve analog karartma sağlar. MP24894, çıkış aşırı yüklendiğinde termal aşırı yük korumasına sahiptir. NDP36501, SOT23-6'da paketlenmiştir.


Ürün Özellikleri:

• 6V-60V Geniş giriş voltaj aralığı

• >1A LED yükünü sürdürebilir

• histerezis kontrolü

• Yüksek verimlilik (>%95)

• 2500:1 PWM karartma oranı

• LED açık devre koruması

• LED kısa devre koruması

• Aşırı sıcaklık koruması


Ürün uygulaması:

• LED karartma güç kaynağı



Bize Ulaşın

Shenzhen Genel Merkezi: 10. Kat, Araştırma ve Geliştirme Merkezi Binası, EVOC Endüstri Parkı, 

Guangming Caddesi, Guangming Bölge, Shenzhen Şehri, Guangdong Eyaleti, Çin

Şirketin Resmi Web Sitesi: www.cokinsemi.com

 

E-posta: wyq@cokinic.com

Telefon:+86-18681585060

 




Sıcak Etiketler: NDP36501, Çin, Üretici, Tedarikçi, Fabrika, Özelleştirilmiş, Düşük Fiyat, Kalite, Gelişmiş, Dayanıklı, Son Satış, Stokta Var
İlgili Kategori
Talep Gönder
Lütfen sorgunuzu aşağıdaki formda yapmaktan çekinmeyin. 24 saat içinde size cevap vereceğiz.
ilgili ürünler
X
Size daha iyi bir gezinme deneyimi sunmak, site trafiğini analiz etmek ve içeriği kişiselleştirmek için çerezleri kullanıyoruz. Bu siteyi kullanarak çerez kullanımımızı kabul etmiş olursunuz. Gizlilik Politikası
Reddetmek Kabul etmek